光纤、光缆制造设备是以光纤光缆产品生产为目标而设计、制成的机械设备,是光纤光缆生产环节的必需设备,光纤、光缆制造设备与光纤光缆行业密切相关。
光缆具备重量轻、韧性好、抗震抗裂性强、耐用可靠;无电磁波辐射、无电噪音影响、抗干扰能力强;维护成本低、节省铜资源、低碳节能环保;安装简捷、可自行任意切割;耦合性好、导光能力强;高宽带、高速度、高性能;保密性好、安全可靠;防水、防潮、防磁、防雷电等优点。其应用领域也从光电通信、传感器应用延伸到医学应用以及军用。我国的光纤、光缆研究起始于上世纪七十年代,从武汉光缆工程竣工起算至今已有三十余年历史。
光纤、光缆生产是专业性较强的技术领域,光纤、光缆的生产与大多数机电产品的生产方式完全不同。机电产品的生产过程通常是将零件装配成部件、多个部件再装配成单台产品,产品以台数或件数计量。而光纤、光缆是以长度为基本计量单位,所有的光纤、光缆都是从导体加工开始,在导体的外围一层一层地加上绝缘、屏蔽、成缆、护层等而制成光纤光缆产品,产品结构越复杂,叠加的层次就越多。
光纤、光缆产品的生产过程具有大长度连续组合生产、生产工艺门类多、物料流量大等特点,必须配备具有行业工艺特点的专用生产机械,以适应光纤、光缆产品的结构、性能要求,满足大长度连续并尽可能高速生产的要求,从而形成了光纤光缆制造设备系列产品。光纤、光缆的生产工艺和制造设备的发展密切相关,互相促进。光纤、光缆生产的工艺改进和新工艺要求,促进制造设备的产生和发展;而制造设备的更新换代和新产品开发,有效提高了光纤、光缆生产的工艺水平,并促进新工艺的推广和应用。光纤、光缆质量的提高、生产效率的提升离不开制造设备的技术改进和革新。
光纤、光缆制造设备已充分实现市场化竞争,是市场化程度较高的产品,受政策干预较小,各企业面向市场自主经营,政府职能部门进行产业宏观调控。
1、行业主管部门及监管体制
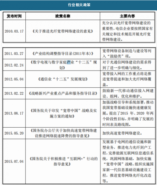
光纤、光缆制造设备属于电工机械专用设备制造业,行业的主管部门为国家发展和改革委员会。国家发展和改革委员会作为国家产业政策的主管部门,通过发布产业政策对行业的发展方向进行引导。
行业的自律管理组织为中国机械工业联合会下属的中国电器工业协会电工专用设备分会,其中中国机械工业联合会在国家发展和改革委员会的指导下对整个机械制造业进行行业管理,中国电器工业协会以及下属的电工专用设备分会主要职能是协助政府进行自律性行业管理、代表和维护电工专用设备行业的利益。
2、主要产业政策
公司的主营业务为光纤、光缆制造设备的研发、设计、生产和销售,属于电工机械专用设备制造业,行业细分为光纤、光缆制造设备行业,因此装备制造业和光纤、光缆制造行业的产业政策均适用于本行业。主要产业政策如下:

资料来源:公开资料整理
我国电工机械专用设备制造业在 2002 年之前仅有规模以上企业不到 50 家,经过 2002 年到 2008 年快速的发展,电工机械专用设备制造规模以上企业在 2009年达到了 300 家左右,在 2011 年达到峰值 420 家左右,之后大量企业退出市场,在 2012 年仅存规模以上企业 270 家左右,之后随着市场的转暖,从 2013 年开始,规模以上企业数量开始逐渐回升,规模以上企业稳定在 300 家左右,在 2015 年末达到 337 家。
其中属于光纤光缆制造设备细分行业的企业大概几十家左右,多数企业规模偏小,其中具有一定市场竞争力的企业除公司外主要为上海伟业创兴设备有限公司、中国电子科技集团第八研究所、合肥通鼎光电科技有限公司、上海千一通讯设备有限公司、上海拓鹰机电设备有限公司、无锡迈能科技有限公司、武汉长飞光纤光缆股份有限公司等。
观研天下发布的《2018年中国光纤、光缆制造设备市场分析报告-行业运营态势与发展前景预测》内容严谨、数据翔实,更辅以大量直观的图表帮助本行业企业准确把握行业发展动向、市场前景、正确制定企业竞争战略和投资策略。本报告依据国家统计局、海关总署和国家信息中心等渠道发布的权威数据,以及我中心对本行业的实地调研,结合了行业所处的环境,从理论到实践、从宏观到微观等多个角度进行市场调研分析。
它是业内企业、相关投资公司及政府部门准确把握行业发展趋势,洞悉行业竞争格局,规避经营和投资风险,制定正确竞争和投资战略决策的重要决策依据之一。本报告是全面了解行业以及对本行业进行投资不可或缺的重要工具。观研天下是国内知名的行业信息咨询机构,拥有资深的专家团队,多年来已经为上万家企业单位、咨询机构、金融机构、行业协会、个人投资者等提供了专业的行业分析报告,客户涵盖了华为、中国石油、中国电信、中国建筑、惠普、迪士尼等国内外行业领先企业,并得到了客户的广泛认可。
本研究报告数据主要采用国家统计数据,海关总署,问卷调查数据,商务部采集数据等数据库。其中宏观经济数据主要来自国家统计局,部分行业统计数据主要来自国家统计局及市场调研数据,企业数据主要来自于国统计局规模企业统计数据库及证券交易所等,价格数据主要来自于各类市场监测数据库。本研究报告采用的行业分析方法包括波特五力模型分析法、SWOT分析法、PEST分析法,对行业进行全面的内外部环境分析,同时通过资深分析师对目前国家经济形势的走势以及市场发展趋势和当前行业热点分析,预测行业未来的发展方向、新兴热点、市场空间、技术趋势以及未来发展战略等。
第一章 2016-2018年中国光纤、光缆制造设备行业发展概述
第一节 光纤、光缆制造设备行业发展情况概述
一、光纤、光缆制造设备行业相关定义
二、光纤、光缆制造设备行业基本情况介绍
三、光纤、光缆制造设备行业发展特点分析
第二节中国光纤、光缆制造设备行业上下游产业链分析
一、产业链模型原理介绍
二、光纤、光缆制造设备行业产业链条分析
三、中国光纤、光缆制造设备行业产业链环节分析
1、上游产业
2、下游产业
第三节 中国光纤、光缆制造设备行业生命周期分析
一、光纤、光缆制造设备行业生命周期理论概述
二、光纤、光缆制造设备行业所属的生命周期分析
第四节 光纤、光缆制造设备行业经济指标分析
一、 光纤、光缆制造设备行业的赢利性分析
二、 光纤、光缆制造设备行业的经济周期分析
三、光纤、光缆制造设备行业附加值的提升空间分析
第五节 中国光纤、光缆制造设备行业进入壁垒分析
一、光纤、光缆制造设备行业资金壁垒分析
二、光纤、光缆制造设备行业技术壁垒分析
三、光纤、光缆制造设备行业人才壁垒分析
四、光纤、光缆制造设备行业品牌壁垒分析
五、光纤、光缆制造设备行业其他壁垒分析
第二章 2016-2018年全球光纤、光缆制造设备行业市场发展现状分析
第一节 全球光纤、光缆制造设备行业发展历程回顾
第二节全球光纤、光缆制造设备行业市场区域分布情况
第三节 亚洲光纤、光缆制造设备行业地区市场分析
一、亚洲光纤、光缆制造设备行业市场现状分析
二、亚洲光纤、光缆制造设备行业市场规模与市场需求分析
三、亚洲光纤、光缆制造设备行业市场前景分析
第四节 北美光纤、光缆制造设备行业地区市场分析
一、北美光纤、光缆制造设备行业市场现状分析
二、北美光纤、光缆制造设备行业市场规模与市场需求分析
三、北美光纤、光缆制造设备行业市场前景分析
第五节 欧盟光纤、光缆制造设备行业地区市场分析
一、欧盟光纤、光缆制造设备行业市场现状分析
二、欧盟光纤、光缆制造设备行业市场规模与市场需求分析
三、欧盟光纤、光缆制造设备行业市场前景分析
第六节 2018-2024年世界光纤、光缆制造设备行业分布走势预测
第七节 2018-2024年全球光纤、光缆制造设备行业市场规模预测
第三章 中国光纤、光缆制造设备产业发展环境分析
第一节 我国宏观经济环境分析
一、中国GDP增长情况分析
二、工业经济发展形势分析
三、社会固定资产投资分析
四、全社会消费品光纤、光缆制造设备总额
五、城乡居民收入增长分析
六、居民消费价格变化分析
七、对外贸易发展形势分析
第二节 中国光纤、光缆制造设备行业政策环境分析
一、行业监管体制现状
二、行业主要政策法规
第三节 中国光纤、光缆制造设备产业社会环境发展分析
一、人口环境分析
二、教育环境分析
三、文化环境分析
四、生态环境分析
五、消费观念分析
第四章 中国光纤、光缆制造设备行业运行情况
第一节 中国光纤、光缆制造设备行业发展状况情况介绍
一、行业发展历程回顾
二、行业创新情况分析
三、行业发展特点分析
第二节 中国光纤、光缆制造设备行业市场规模分析
第三节 中国光纤、光缆制造设备行业供应情况分析
第四节 中国光纤、光缆制造设备行业需求情况分析
第五节 中国光纤、光缆制造设备行业供需平衡分析
第六节 中国光纤、光缆制造设备行业发展趋势分析
第五章 中国光纤、光缆制造设备所属行业运行数据监测
第一节 中国光纤、光缆制造设备所属行业总体规模分析
一、企业数量结构分析
二、行业资产规模分析
第二节 中国光纤、光缆制造设备所属行业产销与费用分析
一、流动资产
二、销售收入分析
三、负债分析
四、利润规模分析
五、产值分析
第三节 中国光纤、光缆制造设备所属行业财务指标分析
一、行业盈利能力分析
二、行业偿债能力分析
三、行业营运能力分析
四、行业发展能力分析
第六章 2016-2018年中国光纤、光缆制造设备市场格局分析
第一节 中国光纤、光缆制造设备行业竞争现状分析
一、中国光纤、光缆制造设备行业竞争情况分析
二、中国光纤、光缆制造设备行业主要品牌分析
第二节 中国光纤、光缆制造设备行业集中度分析
一、中国光纤、光缆制造设备行业市场集中度分析
二、中国光纤、光缆制造设备行业企业集中度分析
第三节 中国光纤、光缆制造设备行业存在的问题
第四节 中国光纤、光缆制造设备行业解决问题的策略分析
第五节 中国光纤、光缆制造设备行业竞争力分析
一、生产要素
二、需求条件
三、支援与相关产业
四、企业战略、结构与竞争状态
五、政府的作用
第七章 2016-2018年中国光纤、光缆制造设备行业需求特点与价格走势分析
第一节 中国光纤、光缆制造设备行业消费特点
第二节 中国光纤、光缆制造设备行业消费偏好分析
一、需求偏好
二、价格偏好
三、品牌偏好
四、其他偏好
第三节 光纤、光缆制造设备行业成本分析
第四节 光纤、光缆制造设备行业价格影响因素分析
一、供需因素
二、成本因素
三、渠道因素
四、其他因素
第五节 中国光纤、光缆制造设备行业价格现状分析
第六节中国光纤、光缆制造设备行业平均价格走势预测
一、中国光纤、光缆制造设备行业价格影响因素
二、中国光纤、光缆制造设备行业平均价格走势预测
三、中国光纤、光缆制造设备行业平均价格增速预测
第八章 2016-2018年中国光纤、光缆制造设备行业区域市场现状分析
第一节 中国光纤、光缆制造设备行业区域市场规模分布
第二节 中国华东地光纤、光缆制造设备市场分析
一、华东地区概述
二、华东地区经济环境分析
三、华东地区光纤、光缆制造设备市场规模分析
四、华东地区光纤、光缆制造设备市场规模预测
第三节 华中地区市场分析
一、华中地区概述
二、华中地区经济环境分析
三、华中地区光纤、光缆制造设备市场规模分析
四、华中地区光纤、光缆制造设备市场规模预测
第四节 华南地区市场分析
一、华南地区概述
二、华南地区经济环境分析
三、华南地区光纤、光缆制造设备市场规模分析
第九章 2016-2018年中国光纤、光缆制造设备行业竞争情况
第一节 中国光纤、光缆制造设备行业竞争结构分析(波特五力模型)
一、现有企业间竞争
二、潜在进入者分析
三、替代品威胁分析
四、供应商议价能力
五、客户议价能力
第二节 中国光纤、光缆制造设备行业SWOT分析
一、行业优势分析
二、行业劣势分析
三、行业机会分析
四、行业威胁分析
第三节 中国光纤、光缆制造设备行业竞争环境分析(PEST)
一、政策环境
二、经济环境
三、社会环境
四、技术环境
第十章 光纤、光缆制造设备行业企业分析(随数据更新有调整)
第一节 企业
一、企业概况
二、主营产品
三、运营情况
1、主要经济指标情况
2、企业盈利能力分析
3、企业偿债能力分析
4、企业运营能力分析
5、企业成长能力分析
四、公司优劣势分析
第二节 企业
一、企业概况
二、主营产品
三、运营情况
1、主要经济指标情况
2、企业盈利能力分析
3、企业偿债能力分析
4、企业运营能力分析
5、企业成长能力分析
四、公司优劣势分析
第三节 企业
一、企业概况
二、主营产品
三、运营情况
1、主要经济指标情况
2、企业盈利能力分析
3、企业偿债能力分析
4、企业运营能力分析
5、企业成长能力分析
四、公司优劣势分析
第四节 企业
一、企业概况
二、主营产品
三、运营情况
1、主要经济指标情况
2、企业盈利能力分析
3、企业偿债能力分析
4、企业运营能力分析
5、企业成长能力分析
四、公司优劣势分析
第五节 企业
一、企业概况
二、主营产品
三、运营情况
1、主要经济指标情况
2、企业盈利能力分析
3、企业偿债能力分析
4、企业运营能力分析
5、企业成长能力分析
四、公司优劣势分析
第十一章 2018-2024年中国光纤、光缆制造设备行业发展前景分析与预测
第一节中国光纤、光缆制造设备行业未来发展前景分析
一、光纤、光缆制造设备行业国内投资环境分析
二、中国光纤、光缆制造设备行业市场机会分析
三、中国光纤、光缆制造设备行业投资增速预测
第二节中国光纤、光缆制造设备行业未来发展趋势预测
第三节中国光纤、光缆制造设备行业市场发展预测
一、中国光纤、光缆制造设备行业市场规模预测
二、中国光纤、光缆制造设备行业市场规模增速预测
三、中国光纤、光缆制造设备行业产值规模预测
四、中国光纤、光缆制造设备行业产值增速预测
五、中国光纤、光缆制造设备行业供需情况预测
第四节中国光纤、光缆制造设备行业盈利走势预测
一、中国光纤、光缆制造设备行业毛利润同比增速预测
二、中国光纤、光缆制造设备行业利润总额同比增速预测
第十二章 2018-2024年中国光纤、光缆制造设备行业投资风险与营销分析
第一节 光纤、光缆制造设备行业投资风险分析
一、光纤、光缆制造设备行业政策风险分析
二、光纤、光缆制造设备行业技术风险分析
三、光纤、光缆制造设备行业竞争风险分析
四、光纤、光缆制造设备行业其他风险分析
第二节 光纤、光缆制造设备行业企业经营发展分析及建议
一、光纤、光缆制造设备行业经营模式
二、光纤、光缆制造设备行业销售模式
三、光纤、光缆制造设备行业创新方向
第三节 光纤、光缆制造设备行业应对策略
一、把握国家投资的契机
二、竞争性战略联盟的实施
三、企业自身应对策略
第十三章2018-2024年中国光纤、光缆制造设备行业发展策略及投资建议
第一节 中国光纤、光缆制造设备行业品牌战略分析
一、光纤、光缆制造设备企业品牌的重要性
二、光纤、光缆制造设备企业实施品牌战略的意义
三、光纤、光缆制造设备企业品牌的现状分析
四、光纤、光缆制造设备企业的品牌战略
五、光纤、光缆制造设备品牌战略管理的策略
第二节中国光纤、光缆制造设备行业市场的重点客户战略实施
一、实施重点客户战略的必要性
二、合理确立重点客户
三、对重点客户的营销策略
四、强化重点客户的管理
五、实施重点客户战略要重点解决的问题
第三节 中国光纤、光缆制造设备行业战略综合规划分析
一、战略综合规划
二、技术开发战略
三、业务组合战略
四、区域战略规划
五、产业战略规划
六、营销品牌战略
七、竞争战略规划
第十四章 2018-2024年中国光纤、光缆制造设备行业发展策略及投资建议
第一节中国光纤、光缆制造设备行业产品策略分析
一、服务产品开发策略
二、市场细分策略
三、目标市场的选择
第二节 中国光纤、光缆制造设备行业定价策略分析
第三节中国光纤、光缆制造设备行业营销渠道策略
一、光纤、光缆制造设备行业渠道选择策略
二、光纤、光缆制造设备行业营销策略
第四节中国光纤、光缆制造设备行业价格策略
第五节 观研天下行业分析师投资建议
一、中国光纤、光缆制造设备行业重点投资区域分析
二、中国光纤、光缆制造设备行业重点投资产品分析(FSW)
