1、电接触材料介绍
(1)电接触材料性能特点
电接触材料作为电工合金材料的主要分支,是在开关电器中承担“接通一传导一切断”电流以及信号产生和传输的功能载体的一种功能复合材料。无论是1000kV的高压输变电设备、6300A的低压配电设备,还是传递几个毫安甚至“干电流”的键盘,电子线路板上的信号继电器,控制电动机运转的接触器,楼宇配电箱中的小开关,家电、通讯设备、办公设备、汽车和电动工具的控制开关等,都必须使用电接触材料。通常电器开关中大部分元器件的功能,都是服务于保持或驱动它处于某种运动状态。不同的开关电器对电接触材料提出不同的要求,为此,人们己开发出各种不同类型的电接触材料,以适应在各种工况条件下的使用。
相对于单个电器产品乃至成套的电气控制装置来说,电接触材料的自身价值和重量并不显著,但电接触材料的性能优劣,在很大程度上影响了电子电器产品的质量、性能、使用寿命与技术水平。因此,电接触材料的研究、开发和生产,对促进相关工业的发展起着重要的推动作用。(资料来源:《中国电气工程大典》)
电接触材料在开闭过程中产生的现象极其复杂,影响因素较多,理想的电接触材料必须具备良好的物理性能、机械性能、电接触性能、化学性能、加工制造性能。随着工业化的快速发展及电力系统和电子产品的更新换代,对电接触材料的研究开发提出了更高的要求。世界各先进工业国家如美、俄、德、日、法、英和东欧等十分重视电接触材料的研究。
电接触材料可以按照几种标准进行分类,一般分类如下:
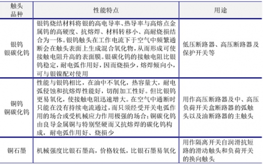
分类一:按照主要导电组元的不同,电接触材料大致可分为银基触头材料、铜基触头材料、其他金属与贵金属基复层触头材料等三类。由于银(Ag)具有低熔点、易加工、抗氧化性强、导电导热性能好的特性,因此在大气环境下服役的触头材料主要为银基触头材料。


2、发行人所在行业的概述
(1)国际电接触材料行业发展概况与发展趋势
①国际电接触材料行业概况在国际上,全球主要的电接触材料生产商主要集中在欧洲和日本,由于其基础科学发展迅速,科技人才储备充足,在新材料研发能力、制备工艺研究能力、生产自动化等方面均居于世界领先地位,引领整个行业的发展。目前国外生产和研发电接触材料的公司主要有DODUCO公司(德国大都克)、Metalor公司(瑞士美泰乐)、Umicore(比利时优美科)、TANAKA(日本田中)等。
参考观研天下发布《 2018-2023年中国软包锂电池行业市场竞争现状分析与投资战略评估研究报告 》
进入21世纪后,随着发达国家劳动力成本不断升高,世界低压电器制造及附属配件的生产中心逐渐由发达国家向发展中国家低劳动力成本地区转移。随着我国经济的快速发展,电力建设的持续投入,我国己经成为世界最大的低压电器及附属配件制造基地,国际知名的电接触材料厂商纷纷在中国投资建厂,如领先大都克(天津)电触头制造有限公司、美泰乐科技(苏州)有限公司、优美科科技材料(苏州)有限公司。
②国际电接触材料行业发展趋势
1)绿色产品是未来市场竞争的核心方向
被称为“万能触头”的银氧化福(AgCdO)因具有耐电弧、抗熔焊、耐机
械磨损、耐腐蚀、稳定且较低的接触电阻、良好的加工性和可焊性能等诸多优点,是目前低压开关电器应用的主要电接触材料。但由于其含有对环境与人体重度污染的福(Cd),引起各国政府及材料生产、科研单位的高度重视。
2003年,欧盟公布了《废旧电器电子设备指南》(即2002/96/EC一WEEA)和《在电子电器设备中限制使用某些有害物质指令》(即2002/96/EC-ROHS指令)。而我国也在电子产品清洁化上做出不懈努力,《废旧家电及电子产品回收处理管理条例》(草案)、《关于加强废弃电子电器设备环境管理的公告》等相关条例也在研讨之中。这些指令在客观上要求生产厂商必须研发出更多能替代含福(Cd)材料的技术,如替代银氧化福(AgCdO)的银氧化锡(AgSn02)、银氧化锌(AgZnO)。
从目前各国电接触材料纷纷研发、投产银氧化福(AgCdO)的替代产品的
趋势来看,是否拥有“绿色触头”的研发生产能力将成为业内的企业的生存与发展关键性门槛。
2)新型工艺成为提升材料性能的关键所在
为满足电器电子设备日益微小型方向发展的需求,电接触材料必须具备小型化、高寿命和高灵敏度的特点。因此,在制材方面,需以白银等贵金属材料为主;但是,全球范围内银的储藏量很小,为节约贵金属,行业内企业大量利用多种复层技术、挤压成型技术甚至纳米技术,以提高白银等贵金属材料的利用率。
白银等贵金属材料的多层复合技术及挤压成型技术将成为现代小功率触头材料的主要研发方向。而拥有此类提高材料利用率技术的企业将拥有更强的竞争力。
(2>国内电接触材料行业发展现状及发展趋势
①国内电接触材料行业发展现状
经过多年的发展,中国电接触材料行业取得了长足的进步,品种基本齐全,满足了中低端电器产品和部分高端产品的需求,在国际市场上占有一定份额。就电接触材料的品种和性能而言,目前国际上通用的电接触材料品种国内均能生产,部分品种的技术指标己接近或达到国际先进水平。
但就生产规模、工艺水平、产品质量等方面而言,我国与发达国家的触头材料相比尚存一定差距,除个别企业拥有一定优势外,整个行业目前的现状如下:
1) 行业内小规模企业较多。目前,行业内多数为小规模企业,其技术人员缺乏、管理水平相对较低,同时忽视研发投入与生产设备更换,自动化程度较低,以粗放型模式生产经营,多以价格竞争作为其主要竞争手段。该类企业产品结构往往单一,且缺乏自主生产合金材料的能力,主要系外购合金材料后进行成型加工。同时,在生产过程中忽视检测环节,产品质量不能保证,不利于与世界知名企业竞争。
2)研发投入不足,制备工艺更新缓慢。从整体行业来看,除少数企业对新型电接触材料进行投入外,大多数企业局限于一般产品的生产,对新产品、新工艺、新技术的关注不足。这一方面是由于我国在材料学、化学、物理学的研究水平相对滞后,缺乏相关专业人才支撑企业进行相关研究;另一方面是企业自身规模较小,工艺装备更新成本较大,基于目前日益剧烈的市场竞争形式,企业生存的压力限制了新型材料研发进程。这些因素的积累,使得我国电接触材料生产企业,在高端产品(如高性能的银氧化锡(AgSn02)触头材料等)的性能上缺乏竞争力。目前国内高端产品主要由跨国公司提供,如DODUCO公司(德国大都克)、Metalor公司(瑞士美泰乐)、Umicore公司(比利时优美科)、TANAKA(日本田中)等。(资料来源:《中国电器工业年鉴》)
3)系统解决能力与国际先进企业有较大差距由于不同结构产品与应用场合的电器开关对电接触材料的要求有所不同,从国际经验来看,在生产工艺与新材料研发上需要与使用单位双方密切配合。即由电接触材料企业的研发、制造部门制定原材料技术规格,配方及工艺方案,提供材料的物理、化学、机械性能、显微组织结构及对电接触材料应用性能评价结果,由下游企业在满足产品性能要求的前提下,根据电器的机械、电接触、电弧等特性,优化设计参数,在双方多次调整各自的技术参数后,使材料获得最佳的应用效果,最终达到互利互赢的结果。这就对电接触材料生产企业的系统解决能力提出了较高的要求,除了能够快速响应客户的高端产品研发需求外还需在量产的情况下保证产品质量的稳定性,国内企业在该等方面与国际先进企业还存在较大的差距。
4) 试验检验能力薄弱绝大部分电接触材料生产企业仅配备了电接触材料基本机械、化学成分与金相组织的检验仪器,仅有部分实力较强的企业添置了电子扫描显微镜及能谱仪和电触头模拟试验机(低电流)、电磨损试验机(低电流)等用于电接触材料微观组织和微量元素分析及电触头应用性能分析的设备。研发检测力量的薄弱现状导致国内电接触材料行业缺乏原始创新的实力,新材料的研发长期处于模仿国外样品阶段。同时,产品使用性能的评估完全依赖于用户的型式试验,试验周期长、试验费用大、试验风险大,以至于新产品的开发周期非常长。
②国内电接触材料行业的发展趋势
1) 市场空间较好
2015年8月国家能源局印发了《配电网建设改造行动计划(2015-2020年)》,20152020年,配电网建设改造投资不低于2万亿元,其中2015年配电网投资不低于3,000亿元,相较去年同比增长76%以上;“十三五”期间累计投资不低于1.7万亿元。未来几年,受益于低压电器在电力工程中输配电领域中需求的持续增长,电接触材料行业将在“十三五”期间保持稳步增长;家电、办公设备、汽车等行业的稳步增长,为电接触材料行业的持续增长提供有力保障;此外,电接触材料在航空、军工等新型领域的持续拓展,为整个电接触材料行业的持续发展提供新的驱动力。
2) 低压电器行业竞争格局促使行业集中化加剧
国内低压电器行业中,优势企业竞争实力十分明显,开始进行相应的产业整合。对电接触材料行业而言,下游企业的整合将带来定价权的弱化以及客户壁垒的强化。随着客户关系的稳固和产品市场信息的积累,行业领先企业更易发挥其规模化经营效益,电接触材料市场呈现出向优势企业集中的趋势。
3) 是否具备综合品质管理能力将成为该行业企业参与国际竞争的关键因素
目前,对部分电接触材料行业的国内领先企业而言,其供货能力、产品质量基本接近国际先进水平,但在产品的技术装备及综合品质管理能力上与国际知名厂商还存在差距,因此在国际市场上占用份额较小。未来能否提高自身的综合品质管理能力并通过国际知名企业(如ABB、施耐德、欧姆龙等)严格的供应商认证体系,将成为电接触材料行业企业参与国际竞争的关键因素。
(3)电接触材料的市场需求“十二五”期间,电接触材料行业取得了长足的发展,电接触材料的品类有了极大的丰富,品质也有了较大的提升。具体而言,银基触头的产量从2010年的1,200吨增长到2016年的1,600吨,铜基触头材料产量从2010年的470吨增长到2016年的750A屯。(资料来源:2011-2015年度《中国电器工业年鉴》、2017年第四期《电工材料》杂志)
根据中国电器工业协会电工合金分会统计,2016年电工合金产品产量较上年度增加约8%,银铜复合带材和电器元件等产品继续呈现较高的增长势头。2016年我国银基触头材料产量同比增长10.34%;铜基触头材料产量维持平稳;真空触头材料同比增长4.84%。
借鉴“德国工业4.0计划”,国务院于2015年5月公布的《中国制造2025》进一步强化了高端制造业的国家战略方向,提出“加快推动新一代信息技术与制造技术融合发展,把beplay下载软件 制造作为两化深度融合的主攻方向;着力发展beplay下载软件 装备和beplay下载软件 产品,推进生产过程beplay下载软件 化,培育新型生产方式,全面提升企业研发、生产、管理和服务的beplay下载软件 化水平”。电接触材料是电器电子产品中的关键接触元件,是beplay下载软件 装备和beplay下载软件 产品在各种电力环境下高效稳定运转的重要保障。因此,“中国制造2025”战略的实施与推进为电接触材料行业转型发展提供了良好契机。根据中国电器工业协会电工合金分会预测,“十三五”期间,我国电接触材料产量的年均复合增长率将保持在7%-8%。
电接触材料目前主要下游企业所处行业为为低压电器行业、高压电器行业及电子信息制造业,具体情况如下:
①低压电器用电接触材料市场
1) 低压电器用电接触材料市场发展概况
低压电器为电接触材料的重要应用领域。低压电器作为国民经济中的基本产品,广泛应用于居民住宅、工业生产、航空航天、汽车、轨道交通、家用电器、电动工具、工业和消费电子设备、公共用电等各个领域中。据中国电器工业协会通用低压电器分会统计,2006年一2015年,我国低压电器行业保持较快的增长,低压电器产品销售收入年均复合增长率为7.65%。此外,受宏观经济驱动以及电网建设的投入,国际低压电器巨头纷纷在中国建立生产基地,其销售方向为我国低压电器高端市场,我国己成为世界低压电器制造基地。
低压电器的市场容量对电接触材料的需求规模起着主要的决定作用,“十一五”期间和“十二五”期间,低压电器的需求量的稳步提升,带动了电接触材料行业的持续发展与繁荣。主要低压电器产品2006年至2015年的发展情况,以及与电接触材料间需求配比关系基本情况如下表所示:
随着《中国制造2025》战略的不断推进,“十三五”期间低压电器的beplay下载软件 化与自动化水平将进一步提高,低压电器的升级换代持续发展将给电接触材料行业带来广阔的市场容量。根据中国电器工业协会通用低压电器分会预测,“十三五”期间,低压电器主要产品产量年均增长幅度在8%左右,到2020年末行业主营业务收入将达到1,150亿元左右,为电接触材料行业的发展提供了良好的市场环境。2016-2020年主要低压电器产品产量增长情况,以及与电接触材料间需求配比关系基本情况如下表所示:
2)低压电器用电接触材料市场发展的主要驱动力
A、我国发电设备装机容量的不断增长为低压电器用电接触材料市场的持续发展提供了根本保障 电能都是通过低压电器的分配以实现利用的,低压电器为电接触材料的重要应用领域。因此随着未来几年我国国民经济的稳定增长,人均用电量的持续提升,低压电器的耗用量将保持持续增长,这将带动电接触行业的稳定发展。
根据行业数据统计,每新增1万千瓦时发电量,需要60,000件不同类型的低压电器产品与之配套。低压电器市场需求分为新增发电量带来的新增需求以及因使用寿命及新产品置换而导致更新换代需求。2005年一2016年,我国新增装机容量平均在1.05亿千瓦时左右,有力地带动了低压电器用电接触材料市场的持续增长。
B,beplay下载软件 电网及新能源产业的快速发展为低压电器用电接触材料提供了良好
的市场环境 未来数十年beplay下载软件 电网(尤其是用户端系统)及新能源的发展将进入到一个长期快速的发展阶段。随着这些系统的建设与应用,适用于此类系统的电器产品与系统的需求将快速增长。
在“十二五”期间中,beplay下载软件 电网建设、农村电网改造项目将陆续投入,为国内低压电器行业提供了良好的发展契机。世界范围内,美国、欧洲、日本、俄罗斯及中东地区陆续提出beplay下载软件 电网改造计划,国际低压电器市场容量也同样可观。((2009年低压电器行业经济运行统计分析报告》指出,2009年一2020年将是我国beplay下载软件 电网建设的主要时期,其中2009-2010年为试点阶段,制定发展规划,试关键技术;到2015年在关键技术和设备上实现重大突破和广泛应用;到2020年全面建成统一的坚强beplay下载软件 电网,清洁能源装机比例将大大提高,分布式电源将实现即插即用。
2015年8月国家能源局印发了《配电网建设改造行动计划(2015-2020年)》,20152020年,配电网建设改造投资不低于2万亿元,其中2015年配电网投资不低于3,000亿元,相较2014年同比增长76%以上;“十三五”期间累计投资不低于1.7万亿元。未来几年将是beplay下载软件 电网发展的黄金时期。
与此同时,国家大力支持风电、光伏发电等新能源的发展。农村电气化领域到2020年累计装机达400MWo2010^2020年间,城市并网发电及光伏消费品将成为重点发展领域,尤其是并网发电,预计累计装机将从2010年的53MW攀升至2020年的700MW,年复合增长率达到29.44%。国家将加快千万千瓦级风电场的建设,形成每年1000万千瓦以上的自主装备能力,在2015年前后风电装机突破3000万千瓦,2020年达到1亿千瓦。市场预测2020年风电的装机容量规划将提高到1.5亿千瓦,占发电设备总装机容量的8%。未来几年,新能源快速发展将为低压电器用触头的发展带来充足的市场容量。
c、互联网+、beplay下载软件 家居的快速发展以及《中国制造2025》战略的推进为低压电器用电接触材料开辟了广阔的市场空间
电接触材料是家居用品主要零部件的关键构件,随着人民物质生活水平的提高,各种家用电器、电动工具、消费类电子设备等家居用品产品保持了较快的增长速度。近年来,随着互联网技术与传统行业的不断融合与深化,家居用品的beplay下载软件 化水平不断提高。家居beplay下载软件 化升级提高了起居环境的安全性、生活的舒适性及便利性,并通过与beplay下载软件 电网相融合,实现区域节能、供电优化。“中国制造2025"战略从国家战略高度拟定了beplay下载软件 化作为中国家居产业未来发展方向。
数据显示,2014年全球beplay下载软件 家居市场规模为520亿美元,到2017年有望达到近千亿美元,年复合增长率为20%左右;2014年中国beplay下载软件 家居市场规模为304亿元,到2017年中国beplay下载软件 家居有望开启千亿市场蓝海,年复合增长率达到40%以上。市场占比方面,中国beplay下载软件 家居市场占全球市场份额呈稳步攀升的态势,预计2017年将达到16%左右。同时,与发达国家相比,我国使用beplay下载软件 家居的家庭占比极小。英法德等欧洲发达国家使用beplay下载软件 家居的家庭占比均超过了34%,而我国仅为4.45%,市场潜力巨大。尤其是beplay下载软件 照明、家用摄像头等小型产品不仅价格较低,而且能够满足消费者的即时需求,因此市场增速较快。(资料来源:《光大证券-beplay下载软件 家居行业:以点带面,国情为纲》、《东兴证券一电子元器件行业专题报告:beplay下载软件 家居,人类智慧生活的基石》
未来几年,互联网+、beplay下载软件 家居的快速发展以及《中国制造2025》战略的推进为低压电器用电接触材料开辟了广阔的市场空间。
D、新能源汽车继电器、储能装置用高压直流继电器、第四代高性能通讯继电器等继电器新领域市场的快速发展,为继电器用电接触材料市场提供了新的增长点
继电器是一种当输入量(电、磁、声、光、热)达到一定值时,输出量将发生跳跃式变化的自动控制元件,在电路中起自动调节、安全保护、转换电路等作用,广泛应用在通讯设备、自动装置、家用电器、汽车电子、电力设备等诸多领域。继电器是电接触材料的重要应用领域,目前国内传统家电用的普通继电器占据31%份额,从全球来看,继电器应用的主要领域在汽车、通讯领域及工业控制等,因此,未来几年汽车、通信等领域对继电器产品需求潜力较大。
2000-2013年,我国汽车行业的销量复合增速实现了20%,行业整体的高增长也带动了包括汽车继电器在内的汽车零部件的高增长。2014年后汽车的销量增速有所放缓,但是汽车电子化程度高的中、高端车型和新能源汽车的销量增速高于汽车行业,为汽车继电器市场带来了新的成长空间。据中国汽车工业协会数据,我国2016年全年汽车销量达到2802.82万辆,较2015年增长13.65%,连续八年蝉联全球第一。未来几年,伴随着继电器在新能源汽车、储能装置用高压直流、第四代高性能通讯等领域的越发广泛,市场对新增继电器的需求巨大。
②高压电器用电接触市场
中高压电器用电接触主要为铜基电接触材料,由于中高压电器产品的市场需求远低于低压电器,铜基电接触材料在整个电接触材料行业中的市场比重较小。但是,为了减少空气污染与提高新能源使用效率,我国近年来加快了高压输电网建设,近几年我国高压输变电网的大力建设待带动了相关产业的快速发展。
受益于高压输变电网的建设,我国高压电器行业发展迅猛,21世纪以来,高压电器行业保持20%左右的利润增长率。由于我国电力资源区域性差异,国家电网在“十二五”规划中提出,今后我国将建设联接大型能源基地与主要负荷中心的“三纵三横”高压骨干网架和13项直流输电工程(其中特高压直流10项),形成大规模“西电东送”、“北电南送”的能源配置格局,将推动高压电器市场的发展。(资料来源:《中国电器工业年鉴》)。
设改造投资不低于2万亿元,其中2015年投资不低于3000亿元,“十三五”期间累计投资不低于1.7万亿元。预计到2020年,高压配电网变电容量达到21亿千伏安、线路长度达到101万公里,分别是2014年的1.5倍、1.4倍,中压公用配变容量达到11.5亿千伏安、线路长度达到404万公里,分别是2014年的1.4倍、1.3倍。据估计2015年我国至少兴建了5条特高压输电线路,相比2014年的3条大幅增加。未来几年,预估国家电网将于2016年至2019年分别开工6条、7条、7条和9条特高压输电线路。据此,2014年至2019年特高压设备总投资额年复合增长率达29%。
受益于我国高压输变电网尤其是特高压输变电网的快速发展,高压电器用电接触市场未来几年将会迅速发展与壮大。
③轻负载电接触市场
轻负载电接触(主要为复层触头材料)为用于电子信息技术领域及控制、测量、调节系统的电接触材料,其应用领域主要在电压要求较低、电流要求较小的电子信息制造业。2010年至2015年,电子信息制造业年均复合增长率为11.73%。2015年,我国规模以上电子信息产业企业个数超过6.08万家,其中电子信息制造业企业1.99万家;全年电子信息制造业实现主营业务收入11.1万亿元。
2016年度,电子信息制造业全行业主营业务收入同比增长8.4%,全年电子信息制造业500万元以上项目完成固定资产投资额比上年增长15.8%,呈现良好的发展趋势。
过去几年电子信息制造业的发展,一方面为电接触材料市场提供广阔的空间,另一方面,由于其产品代际更新加快,相应环保要求以及性能要求的提升,对电接触材料的研发能力提出了更高的要求。因此,随着未来几年全球子通讯设备保持持续增长与代际更新,为整个电子材料供应市场提供广阔的市场空间。
资料来源:观研天下整理,转载请注明出处(ZTT)
【版权提示】观研报告网倡导尊重与保护知识产权。未经许可,任何人不得复制、转载、或以其他方式使用本网站的内容。如发现本站文章存在版权问题,烦请提供版权疑问、身份证明、版权证明、联系方式等发邮件至kf@chinabaogao.com,我们将及时沟通与处理。
