1、耐高温,耐腐蚀
钴是一种银灰色有光泽的金属,熔点1495℃,沸点2870℃,具有延展性,其性硬,且其延展性和硬度都比铁强。钴具有耐高温性,其合金在高温下仍可保持原有的强度和其他价值的性质。在硬度、抗拉强度、机械加工性能、热力学性质、电化学行为方面与铁和镍相类似。钴磁性优,是仅磁化一次就能保持磁性的少数金属之一。钴在地球上分布广泛但含量低,是一种非常稀缺的小金属资源,素有“工业味精”和“工业牙齿”之称,是重要的战略资源之一。
2、存在形式多样,多以伴生形式出产
大自然中已知的含钴矿物有近百种(硫钴矿、纤维柱石、辉砷钴矿、砷钴矿、钴华等),但单独的钴矿物极少。其中全球主要的钴供应来自铜钴伴生矿,镍钴伴生矿。根据钴业分会统计,铜钴伴生占比 64%、镍钴伴生占比 34%、仅 2%来自独立钴矿。其中刚果(金)以铜钴矿为主,澳大利亚以硫化铜镍钴矿及镍土红土矿为主,古巴以红土镍矿为主。
3、钴用途广,产业链长
钴产业链包括上游、中游、下游。其中,上游主要是采矿、选矿以及冶炼环节。由于我国钴储量较少,主要依赖进口,我国国内企业一般从事的是精炼环节,包括钴盐、钴的化合物和金属。钴盐之后的产业链是四氧化三钴等化合物,最后进入电池、玻璃陶瓷等的终端消费。金属钴也可以直接用于高温合金和硬质合金等领域。

4、钴的提取及主要应用领域分析
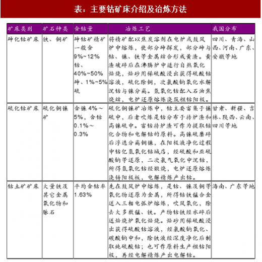
1.上游提取工艺
钴在地球上分布广泛, 但含量很低, 其地壳丰度仅为 25 ×10-6 , 在最常产出的超基性岩中平均含量也仅为 110 ×10-6 。自然界中钴的赋存状态主要有 3 种:以独立钴矿物形式存在、以类质同像或包裹体形式存在和以吸附形式存在, 其中以第 2 种形式最普遍。自然界中,单一钴矿少,一般分为砷化钴矿床、硫化钴矿床和钴土矿矿床三类。从中提取钴的方法大致有两种, 一种是矿石或含钴废料经火法预处理, 使钴初步富集, 然后通过湿法提取;另一种是全湿法生产钴, 先将钴原料经湿法浸出, 使钴进入溶液中, 经脱除杂质制备纯净钴溶液, 再经电解制得金属钴。钴冶炼特点表现为原料品位低,提取流程长,提取方法多。

表:主要钴矿床介绍及冶炼方法
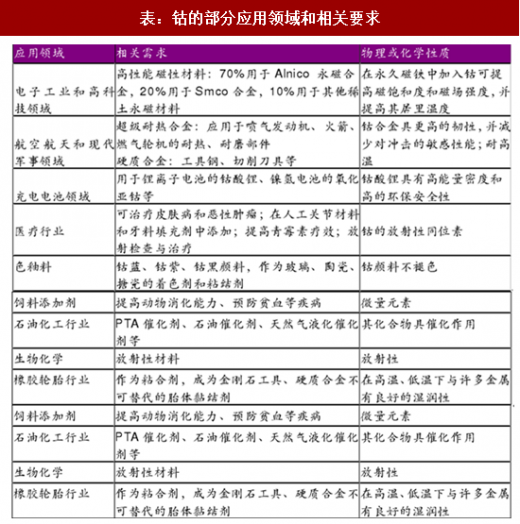
2.主要应用领域
钴具有磁性,在硬度、抗拉强度、机械加工性能、热力学性质、电化学行为方面与铁和镍相似。钴的物理、化学性质决定了它是生产电池材料、高温合金、硬质合金、磁性材料和色釉料等材料的重要原料。钴不但是重要的民用物资,也是重要的战略物资,是国防工业和航空航天工业发展中必不可少的金属。

参考中国报告网发布《 2018-2023年中国钴产业市场发展现状调查与投资发展趋势研究报告 》
5、国内和全球钴用量测算
主要假设 1:
镍钴锰(NCM)材料,产品型号从 111 三元(N:C:M=1:1:1)到 424,532, 622,811。随着镍含量递增,电池能量密度也相应得到了提升。首先得到理论上每吨 NCM111,532,622,811 及 NCA、LCO 消耗的钴金属量,然后计算出 1kWh 电池容量的各类正极材料类型需要耗用的钴金属量(详见下表)。根据测算,每 1kWh 的 NCM111,532,622,811 及 NCA、LCO 消耗的钴金属量分别为 0.41kg,0.38kg,0.27kg,0.09kg,0.14kg,1.51kg。

主要假设 2:
1) 我们按《免征车辆购置税的新能源汽车车型目录(第八批)》中各种类车型电池容量计算得出:中国纯电乘用车电池配备平均容量为 33Kwh/辆。中国插电式混动乘用车电池配备平均容量为 15Kwh/辆。中国纯电商用车电池配备平均容量为 97Kwh/辆。中国插电式混动商用车电池配备平均容量为23Kwh/辆。
2) 我们预计 2017 年新能源汽车增速在 1 倍左右,后续增速相对平稳。并使得 2020 年新能源汽车累计产销约在 500 万辆。
3) 我们根据 EVI2016 年统计,预计 2020 年全球主要大国新能源保有量达
1290 万辆,即 2016~2020 年,新增保有量 1208.59 万辆。
主要假设 3:
由于全球 3C 市场逐渐趋于饱和,我们给予国内外 3C 产品钴的需求量 6%的增速,并且以每年 1%的速度递减。

根据全球、中国其他产品对钴的历史需求增速,我们预计未来全球增速仍为2%,中国为 12%。
光大证券研究所预测预计 2020 年,全球新能源汽车对钴需求量为 3.95 万吨,是 2015 年的 11 倍,占总需求量比将提升至 23%(15 年为 3.6%);国内新能源汽车对钴需求量为 1.95 万吨,是 2015 年的 14 倍,占国内总需求量比将提升至 26%(15 年为 3.5%)。
【版权提示】观研报告网倡导尊重与保护知识产权。未经许可,任何人不得复制、转载、或以其他方式使用本网站的内容。如发现本站文章存在版权问题,烦请提供版权疑问、身份证明、版权证明、联系方式等发邮件至kf@chinabaogao.com,我们将及时沟通与处理。
